欢迎访问安徽自考服务网!本站为考生提供安徽自考信息服务,网站信息供学习交流使用,非政府官方网站,官方信息以安徽教育考试院http://www.ahzsks.cn/为准。
    城市:
    自考查询:
    所在位置:安徽自考服务网 > 安徽自考试题题库 > 安徽自考历年真题 > 2022年10月高等教育自学考试知识产权法00226试题

    2022年10月高等教育自学考试知识产权法00226试题

    2022-12-20 11:35:14   来源: 其它     点击:
    自考在线学习 +问答






    安徽自考助学报名预约

    我已阅读并同意《用户隐私条款》

    上一篇:2022年10月高等教育自学考试商品流通概论00185试题
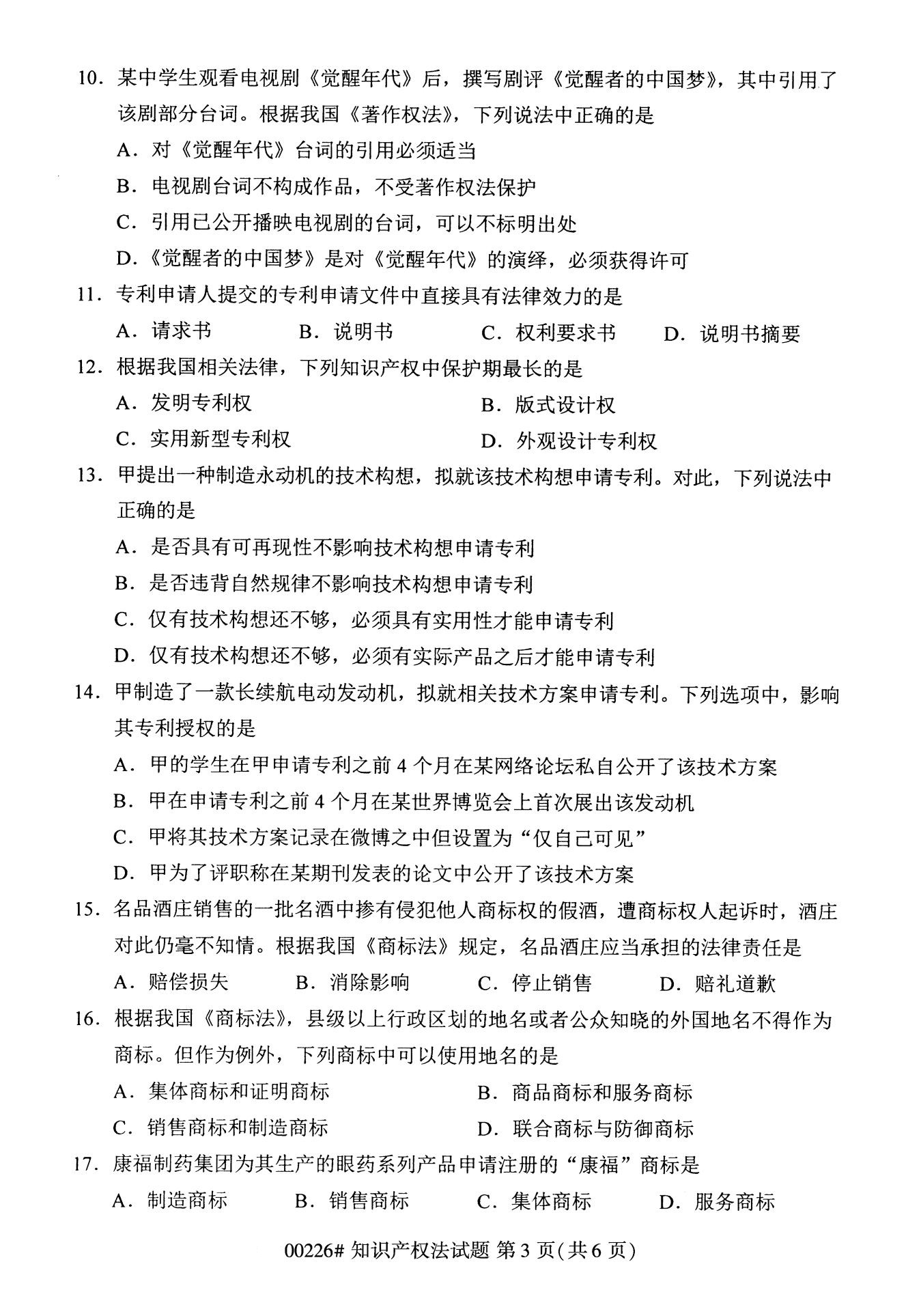
    下一篇:2022年10月高等教育自学考试公司法00227试题

    安徽自考网提升便捷服务
        

    【考试时间:10月25-26日】

    安徽自考报名 安徽自考助学报名 自考准考证打印     
    距2025年9月报名时间 -195
    【请广大考生提前备考】
    加入安徽自考公众号
    安徽自考网
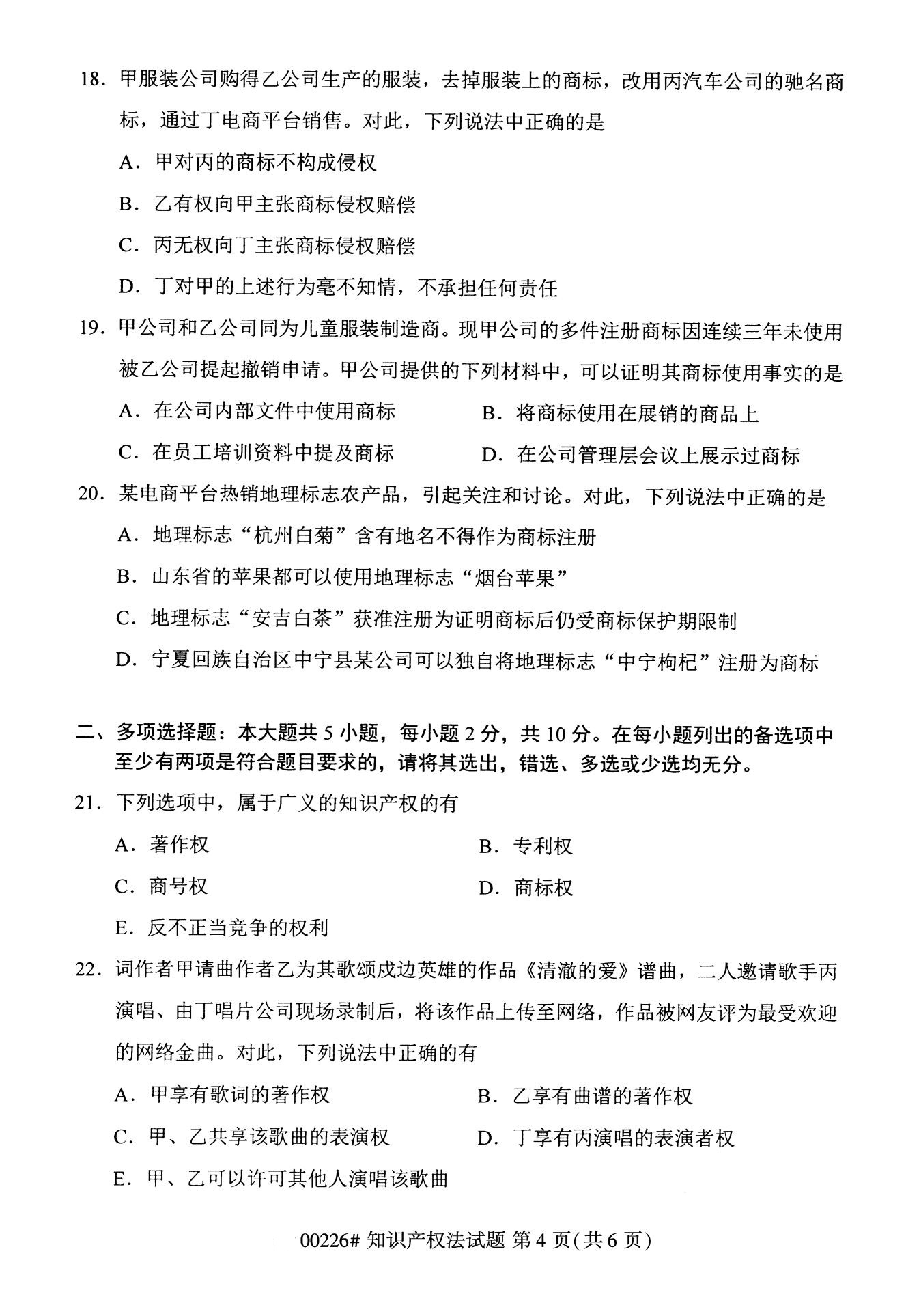
    微信公众号
    (扫一扫加入)
    加入安徽自考交流群

    扫一扫加入微信交流群

    与考生自由互动、并且能直接与资深老师进行交流、解答。

    扫码小程序选择报考专业

    进入在线做题学习

    查看了解自考专业

    查询政策公告

    进入历年真题学习